English | русский | 日本語 | 한국어
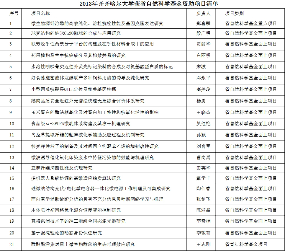
日前,2013年黑龙江省自然科学基金项目评审结果揭晓,beats365获省自然科学基金资助项目继续保持了良好的发展态势,共获得资助项目21项,其中面上项目19项,青年科学基金项目1项,重点项目1项;资助经费总额120万元,获批项目数量和资助金额都是beats365历年来最多的一年。其中郑喜群教授获得1项省自然科学基金重点项目,是继2011年以来beats365获批的第2项省自然科学基金重点项目。
上一条:beats365荣获两项2013年黑龙江省科学技术奖
下一条:beats365隆重举行“唱响道德歌、共圆中国梦”主题教育活动