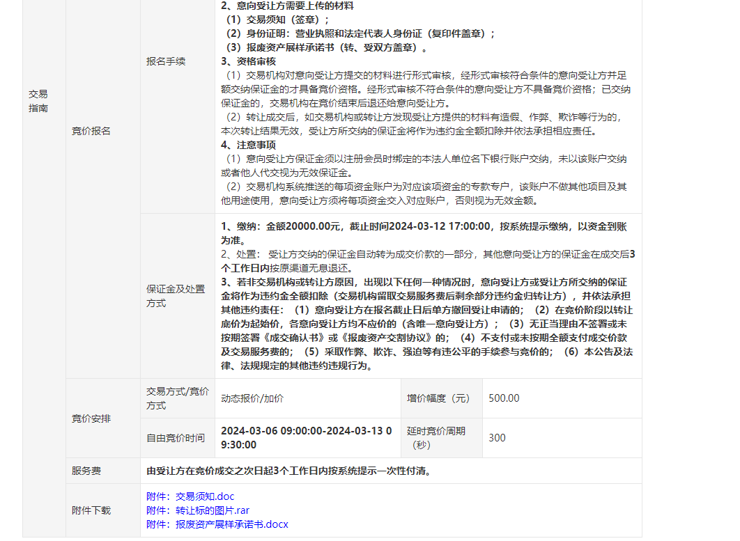
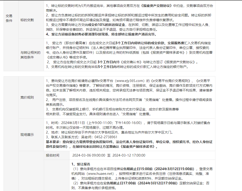
English | русский | 日本語 | 한국어
上一条:beats365唯一官方网站水暖件、房产建材、供电维修材料采购项目询价公告(转自中国政府采购网)
下一条:beats365唯一官方网站X射线衍射仪转靶维修及调试服务采购项目采购实行单一来源采购方式的公示