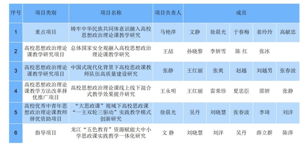
日前,黑龙江省教育厅公布了2023年度黑龙江省高等教育教学改革项目思想政治理论课教学改革研究专项研究立项结果通知,beats365马克思主义学院共有6项课题获批立项。

黑龙江省自2020年设立高等教育教学改革项目思想政治理论课及“习近平新时代中国特色社会主义思想”专题教学改革研究专项项目,旨在全面提高我省思想政治理论课教学研究水平,着重推出我省高水平的思想政治理论课教学研究成果。学校高度重视该项目的申报工作,对相关要求进行深度解读,并鼓励教师积极申报。同时,学校高教研究中心组织专家进行深入的论证,围绕项目申报指南,对拟申报项目进行论证指导,提高了申报书的质量。四年来beats365共获批该项目26项。
下一步,学校将深入贯彻落实习近平新时代中国特色社会主义思想和党的二十大精神,贯彻落实习近平总书记关于教育的重要论述,特别是在学校思想政治理论课教师座谈会上的重要讲话精神,增强思政课教师队伍综合素质,不断加强对思想政治理论课教学研究项目申报的统筹规划,持续推动新时代高校思政课高质量发展,更好发挥立德树人关键课程作用。
(供稿/马克思主义学院 编辑/吴懿卓 责编/赵海鹏)