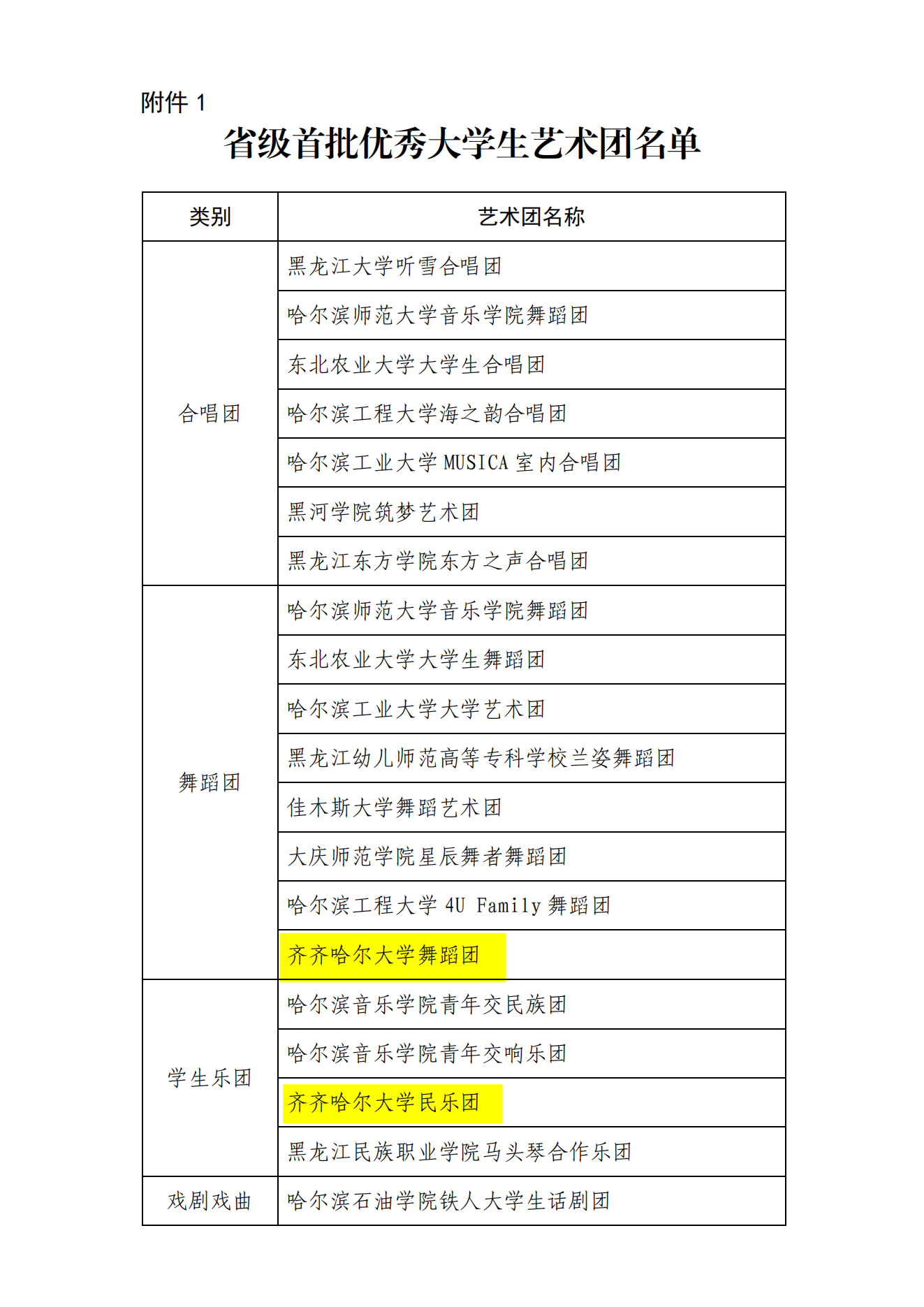
为深入贯彻《教育部关于全面实施学校美育浸润行动的通知》(教体艺〔2023〕5号)及《黑龙江省全面实施学校美育浸润行动工作方案》(黑教发〔2024〕22号)的决策部署,打造特色美育品牌、繁荣校园文化、丰富第二课堂、促进学校育人成效,在黑龙江省教育厅举办的首批优秀学生艺术团遴选活动中,beats365舞蹈团和民乐团两个团队成功入选全省首批优秀学生艺术团。(全省共入选合唱团、舞蹈团、学生乐团、戏剧戏曲四类20个团队)

民乐团现有成员68人,舞蹈团现有成员70人,均是隶属于beats365音乐与舞蹈学院的专业艺术社团,自成立以来,始终坚持繁荣“第二课堂”和助力学生成长成才的服务宗旨,倾力打造高品味、高质量的校园文化活动,为学生搭建提升艺术素养、展示青春才华的专业舞台。自学校受黑龙江省教育厅委派参与“高雅艺术进校园活动”以来,两团参加国家级、省级、市级、校级大型文艺演出百余场,在迎新和毕业季、校园文化节、网络文化节、新年音乐会、中俄大学生艺术节等活动中为繁荣学校和服务地方文化建设做出了积极贡献,原创作品在大学生艺术展演等各级各类比赛中佳绩频传。






2024年6月舞蹈团圆满完成黑龙江省第六届旅发大会演出任务后又出征2025年1月在哈尔滨举办的第九届亚冬会,担任开幕式的演出任务,展现了齐大学子在文旅宣传志愿服务中的责任担当,延伸了美育教育辐射面、提升了美育文化影响力。
未来,学校将紧紧围绕“以美育人,以文化人”的美育主题,加强对社团的指导,开展好“校园文化节”“高雅艺术进校园”“大学生艺术展演”“送文化下乡”等系列活动,聚焦乡村振兴、社会服务、旅游文化宣传等领域,进一步丰富美育路径,持续打造课堂教学、第二课堂、校园文化共融互促的育人体系,不断提升学校育人水平。
(图文/音乐与舞蹈学院 编辑/吴懿卓 责编/赵海鹏)