近日,由团省委、省教育厅、省科技厅、省社科院、省学联联合主办的第十五届“挑战杯”黑龙江省大学生课外学术科技作品竞赛决赛评审工作圆满结束,beats365有15项作品获奖,学校获得优秀组织奖。

本届“挑战杯”竞赛决赛于6月7日至9日在哈尔滨理工大学举行,副省长孙东生出席了开幕式并讲话。本届大赛共吸引了全省41所高校积极参与,收到参赛作品3082件,作品涉及自然科学类学术论文、哲学社会科学类社会调查报告和学术论文、科技发明制作三大类,并首次设立了“一带一路”国际专项赛和龙江文化创意产品展示赛。beats365团委副书记苏醒带领参赛师生共19人参加了终审决赛。



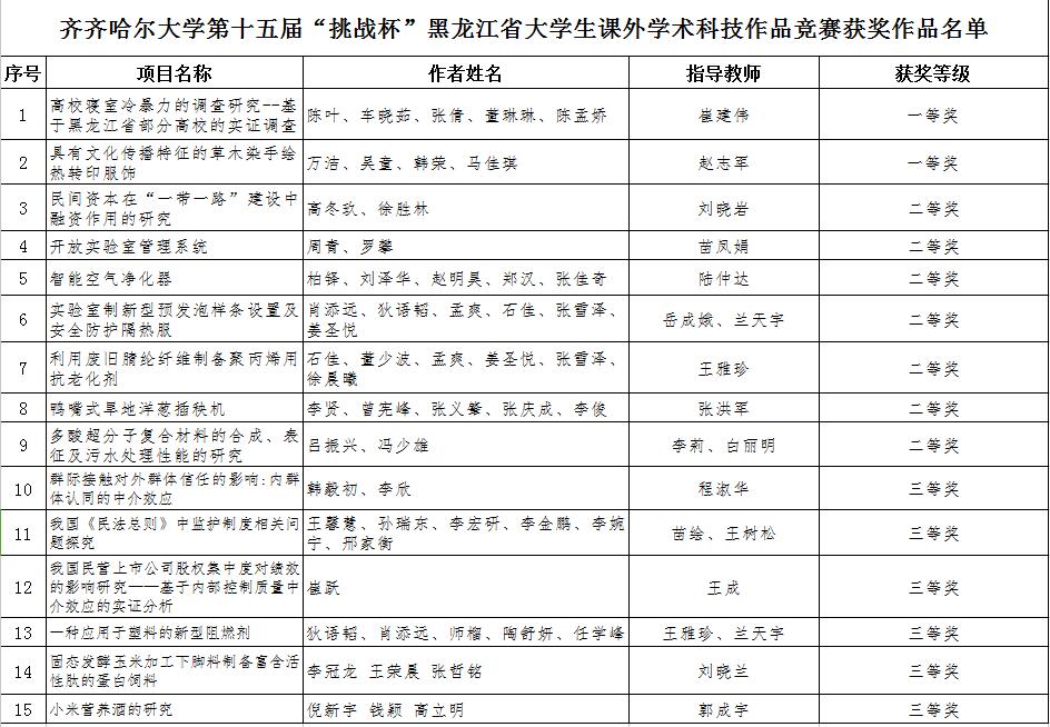
经过校内遴选,beats365共推荐作品93件,参与人数1000余人,有15项作品进入终审决赛。其中,哲学与法学学院崔建伟老师指导的陈叶等同学的《高校寝室冷暴力的调查研究——基于黑龙江省部分高校的实证调查》等2项作品获得一等奖;通信与电子工程学院苗凤娟老师指导的周青等同学的《开放实验室管理系统》等7项作品获得二等奖;食品与生物工程学院郭成宇老师指导的倪新宇等同学的《小米营养酒的研究》等6项作品获得三等奖。美术与艺术设计学院赵志军老师指导的万洁等同学的《具有文化传播特征的草木染手绘热转印服饰》同时获得一等奖、最具市场潜力奖、最佳人气作品奖三个奖项。



多年来,beats365一直高度重视大学生科技创新工作,积极组织“挑战杯”系列竞赛的选拔工作,校赛的组织与省赛、国赛紧密结合,为学生在省赛和国赛中取得好的成绩奠定了基础。
